Avanca Projector Banner
Client

Avanca Explainimations

designing better everyday living

Roles
Editing · Animation · Design · VFX
Softwares
Cinema 4DCinema 4D
After EffectsAfter Effects
PhotoshopPhotoshop
Association
Avanca Logo Avanca International
Description

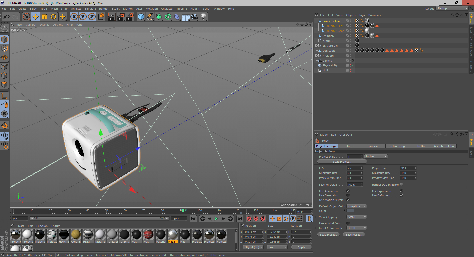
During my time at Avanca International, I joined the art department to develop animated content to promote or explain the use of products available on major online retail markets. Accuracy to the real-life product was of paramount importance, including photo-realism and small-scale minute shapes.



Now Screening
Avanca International Wireless Car Charger


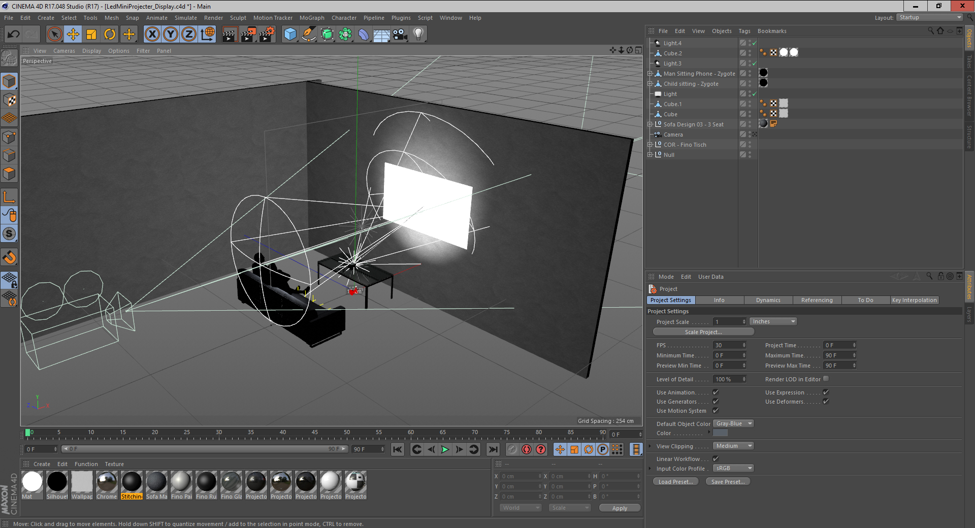
Avanca International Portable Projector


Behind-the-scenes

Each project varied in length and, due to the vastness of animated content required, often times required months of dedicated work to fully realise. Much of it was spent on character animation to convey emotions without any verbal words to convey emotions.

bts 1
BTS 2
projector render